华为云具身智能技术探索与实践
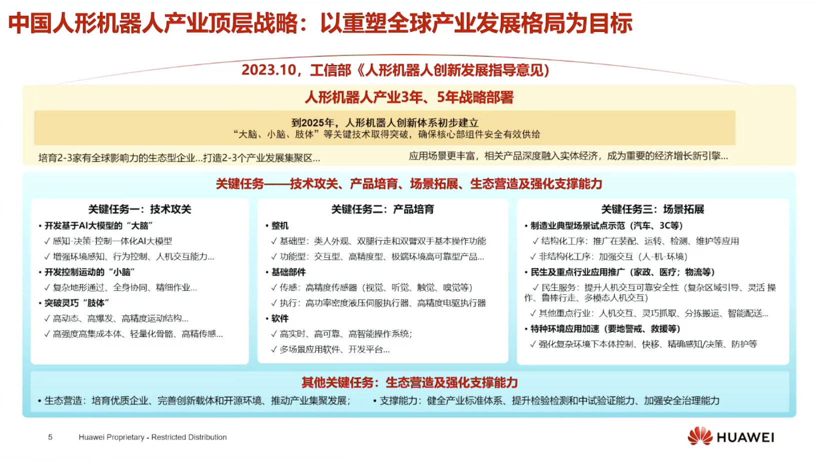
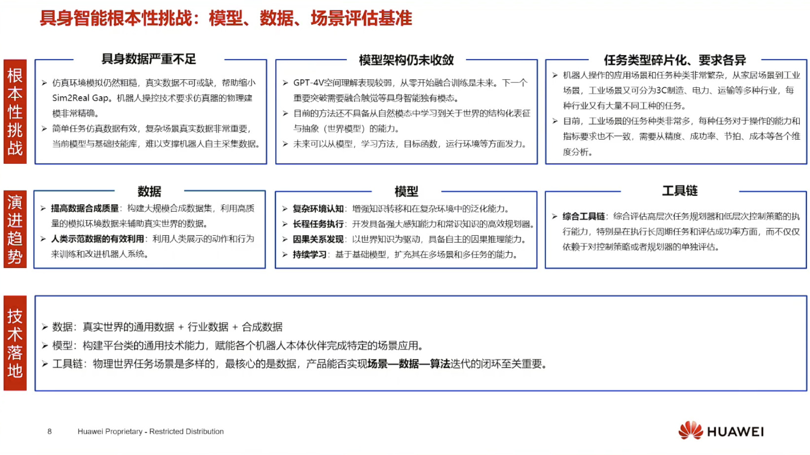
幻灯片概述了华为在具身智能领域的积极投入与战略。文件详细阐述了具身智能的发展趋势,包括大模型的应用、产业落地以及面临的挑战。华为提出了盘古具身智能大模型作为核心,通过一体化开发平台和工具链,旨在解决复杂任务规划与执行问题。此外,幻灯片还展示了具体的行业应用案例,例如智能制造和物流分拣,并强调了技术创新与产业合作的重要性,以推动具身智能的广泛应用。


























幻灯片概述了华为在具身智能领域的积极投入与战略。文件详细阐述了具身智能的发展趋势,包括大模型的应用、产业落地以及面临的挑战。华为提出了盘古具身智能大模型作为核心,通过一体化开发平台和工具链,旨在解决复杂任务规划与执行问题。此外,幻灯片还展示了具体的行业应用案例,例如智能制造和物流分拣,并强调了技术创新与产业合作的重要性,以推动具身智能的广泛应用。

























