Continue Agent 使用 GitHub MCP Server
Continue 智能体
- 必须使用
Agent模式才支持MCP Server。 Agent模式不支持 DeepSeek 系列的模型(包括官方API和开源)。- 大模型使用本地
Ollama的模型:qwen2.5-coder:32b和qwq:latest。
申请 GitHub 个人访问令牌(Personal Access Token)
- 访问
GitHub的Settings页面,点击Developer settings。 - 点击
Personal access tokens,然后点击Tokens (classic)。 - 点击
Generate new token按钮。


Continue 配置
config.yaml 文件配置如下:
name: Local Assistant
version: 1.0.0
schema: v1
models:
- name: Autodetect
provider: ollama
model: AUTODETECT
- name: DeepSeek Chat
provider: deepseek
model: deepseek-chat
apiKey: sk-xxx
- name: DeepSeek Coder
provider: deepseek
model: deepseek-coder
apiKey: sk-xxx
- name: DeepSeek Reasoner
provider: deepseek
model: deepseek-reasoner
apiKey: sk-xxx
context:
- provider: code
- provider: docs
- provider: diff
- provider: terminal
- provider: problems
- provider: folder
- provider: codebase
mcpServers:
- name: GitHub Server
command: npx
args:
- -y
- "@modelcontextprotocol/server-github"
env:
GITHUB_PERSONAL_ACCESS_TOKEN: ghp_xxx
MCP(GitHub Server)

模型配置:Ollama

模型配置:DeepSeek

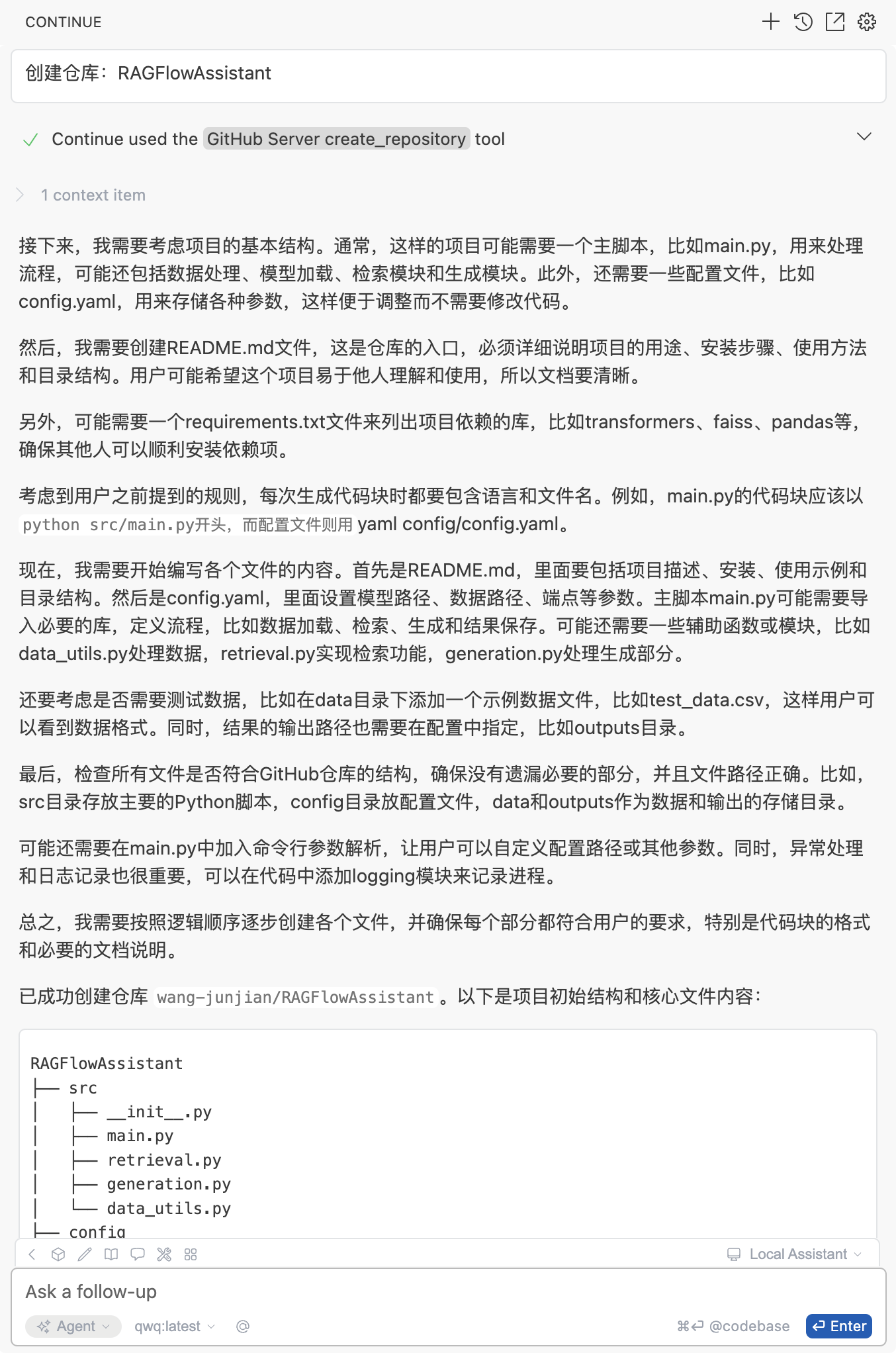
创建仓库
在 GitHub 上创建一个新的仓库,命名为 RAGFlowAssistant。
提示词:创建仓库: RAGFlowAssistant


到 GitHub 上查看创建的仓库:

查找仓库地址


代码评审


Tool Output
